31 stable releases

2.4.17 Sep 11, 2025
2.4.13 Aug 25, 2025
2.4.5 Jul 30, 2025
2.0.0 Dec 5, 2024
1.2.0 Oct 13, 2024

#60 in HTTP server

MIT license

135KB
1.5K SLoC

AKAS: API Key Authorization Server

Software License semantic-release: angular crates.io Pipeline Status

A simple and higth performance server to authorized HTTP requests by API key checks.

  • A hight performance server written in Rust,
  • In-memory keys storage,
  • Control authorization bearer with pre-checks,
  • Perform a hot reload of the key file.
Authorization: Bearer <key>

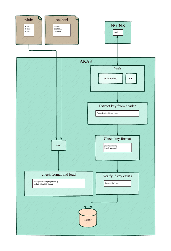
akas diagram

The file of the list of the keys to be used for authorization should contain one key per line in plain or SHA-256 format:

  • sha256 (default)
8b89600015b273c28f966f368456e45e01df239a36bf939ff72a16881f775679
fb22be500af1ef0479745bbbce847854da33f5e910361ad278e0282995b95f4d
...
  • plain
mykey-3532dceb-f38a-491b-814d-9607bc9a947a
mykey-c2d79a40-388e-4709-9e4b-903035b0e71e
...

akas internal

Usage

$ ./akas --help
A HTTP API key-Based Authorization Server

Usage: akas <COMMAND>

Commands:
  serve  Start the server
  load   Load keys from file (Not yet implemented)
  help   Print this message or the help of the given subcommand(s)

Options:
  -h, --help     Print help
  -V, --version  Print version

$./akas serve --help
Start the server

Usage: akas serve [OPTIONS]

Options:
      --admin-key <ADMIN_KEY>
          Admin key for /load and /status URI [env: AKAS_ADMIN_KEY=] [default: ]
      --no-admin-key
          No admin key flag
      --local
          Bind local adress only [env: AKAS_LOCAL=]
      --enable-metrics
          Enable Prometheus metrics endpoint [env: AKAS_ENABLE_METRICS=]
  -p, --port <PORT>
          Port of the server [env: AKAS_PORT=] [default: 5001]
      --log-level <LOG_LEVEL>
          Log level <error|warn|info|debug|trace> [env: AKAS_LOG_LEVEL=] [default: info]
      --original-length <ORIGINAL_LENGTH>
          Length of the x-forwarded-for, x-original header fields [env: AKAS_ORIGINAL_LENGTH=] [default: 100]
      --metadata-length <METADATA_LENGTH>
          Length of the metadata header field [env: AKAS_METADATA_LENGTH=] [default: 0]
      --key-length <KEY_LENGTH>
          Length of the key [optional] [env: AKAS_KEY_LENGTH=] [default: 0]
      --key-prefix <KEY_PREFIX>
          Prefix of the key [optional] [env: AKAS_KEY_PREFIX=] [default: ]
  -h, --help
          Print help

Start akas server with the default port 5001

./akas serve --admin-key my-admin-key

Example of configuration of a Nginx server

server {
    listen     80;
    server_name _;

    location / {
      auth_request     /auth;
      auth_request_set $auth_status $upstream_status;
      root             /usr/share/nginx/html;
      index            index.html index.htm;
    }

    location = /auth {
      internal;
      proxy_pass              http://localhost:5001/auth;
      proxy_pass_request_body off;
      proxy_set_header        content-length         "";
      proxy_set_header        x-forwarded-for        $proxy_add_x_forwarded_for;
      proxy_set_header        x-original-host        $host;
      proxy_set_header        x-original-uri         $request_uri;
      proxy_set_header        x-akas-metadata        "my-metadata";
    }
}

More details of Nginx configuration can be found in the configuring subrequest authentication documentation

  • Authorized request: curl -H "Authorization: Bearer <key>" http://<host>/

Endpoints URIs

/auth: Authorization endpoint

If the API key is present in the hashset return 200 OK, otherwise return 401 Unauthorized.

/load

Load new plain/hash keys file and replace the current keys in HashSet. The access is protected by an optional admin key. Example of a curl request:

curl -v \
  -H "Authorization: Bearer my-admin-key" \
  --url http://localhost:5001/load \
  -F 'json={"format": "sha256", "hash_input_file": "43fcba0b3a ..."};type=application/json' \
  -F file=@./tests/files/sha256_key.txt
Field Description Required Default
file File path of the keys file to upload Yes -
format Format of the keys <sha256|plain> No sha256
hash_input_file sha-256 of the uploaded file No -

If the server is started without an admin key (--no-admin-key), the header Authorization: Bearer is still required with a fake key.

/status

Return the application state in JSON format. The access is protected by an optional admin key. Example:

{
  "log_level": "INFO",
  "original_length": 100,
  "metadata_length": 0,
  "file_hash": "43fcba0b3a5ab1b302f9d13617ae4eec6ae623a7fd52437dd992d5dca115e68d",
  "file_date": "2024-11-09T14:07:23.416999558+00:00",
  "file_key_count": 150,
  "key_length": 42,
  "key_prefix": "mykey-"
}

Example of request:

curl -v  \
  -H "Authorization: Bearer my-admin-key" \
  http://localhost:5001/status

If the server is started without an admin key (--no-admin-key), the header Authorization: Bearer is still required with a fake key.

/metrics

Enabling the --enable-metrics flag exposes Prometheus metrics via the /metrics endpoint:

# HELP akas_http_requests_duration_seconds HTTP request duration in seconds for all requests
# TYPE akas_http_requests_duration_seconds histogram
akas_http_requests_duration_seconds_bucket{endpoint="/auth",method="GET",status="401",le="0.005"} 1
akas_http_requests_duration_seconds_bucket{endpoint="/auth",method="GET",status="401",le="0.01"} 2
akas_http_requests_duration_seconds_bucket{endpoint="/auth",method="GET",status="401",le="0.025"} 2
akas_http_requests_duration_seconds_bucket{endpoint="/auth",method="GET",status="401",le="0.05"} 2
akas_http_requests_duration_seconds_bucket{endpoint="/auth",method="GET",status="401",le="0.1"} 2
akas_http_requests_duration_seconds_bucket{endpoint="/auth",method="GET",status="401",le="0.25"} 2
akas_http_requests_duration_seconds_bucket{endpoint="/auth",method="GET",status="401",le="0.5"} 2
akas_http_requests_duration_seconds_bucket{endpoint="/auth",method="GET",status="401",le="1"} 2
akas_http_requests_duration_seconds_bucket{endpoint="/auth",method="GET",status="401",le="2.5"} 2
akas_http_requests_duration_seconds_bucket{endpoint="/auth",method="GET",status="401",le="5"} 2
akas_http_requests_duration_seconds_bucket{endpoint="/auth",method="GET",status="401",le="10"} 2
akas_http_requests_duration_seconds_bucket{endpoint="/auth",method="GET",status="401",le="+Inf"} 2
akas_http_requests_duration_seconds_sum{endpoint="/auth",method="GET",status="401"} 0.005529125
akas_http_requests_duration_seconds_count{endpoint="/auth",method="GET",status="401"} 2
# HELP akas_http_requests_total Total number of HTTP requests
# TYPE akas_http_requests_total counter
akas_http_requests_total{endpoint="/auth",method="GET",status="401"} 2
# HELP auth_akas_requests_total Total number of requests for auth with custom labels
# TYPE auth_akas_requests_total counter
auth_akas_requests_total{endpoint="/auth",metadata="-",method="GET",status="401",x_original_host="-"} 2

/health

Returns 200 OK to indicate the service is healthy and operational.

/auth-unauthorized

Always return 401 Unauthorized without checking the key (for testing purposes or disable access).

Features & Limitations

  • Authorization by HTTP Bearer key.
  • Configuration:
    • via command line arguments.
    • via environment variables.
  • Subcommand serve: Start server
  • Subcommand load: Load file
  • Subcommand status: Get Hash of input file, datetime of load, number of valid keys.
  • load plain keys file (plain text) by curl.
  • load hash keys file (hashed - sha256) by curl.
  • Plain or hashed keys loaded and saved in a Rust HashSet for a fast authorization check.
  • Check of the key format during the loading process of the file based keys storage:
    • prefix and length for plain keys file.
    • SHA-256 for hashed keys file.
  • Initial check of the input key format in the header (length and prefix) [optional].
  • Endpoints:
    • /auth: default endpoint.
    • /load: Load new plain/hash keys file.
    • /status: Get Hash of input file, datetime of load, number of valid keys.
    • /health: indicate the service is healthy and operational.
    • /auth-unauthorized: always return 401 Unauthorized without checking the key.
  • Admin key in header bearer for /load and /status.
  • Binaries compatibility for Linux with no dependencies:
    • x86-64 and arm64.
    • glibc (debian, ubuntu, fedora...) and musl libc (alpine ...).
  • Tests:
    • Unit tests (Rust).
    • Functional tests (Robot Framework).
  • Gitlab CI/CD Pipeline to auto-publish new versions.
  • Renovate Bot auto-update dependencies.
  • AKAS packaged in a distroless Docker image.
  • Log implemenations with https://crates.io/crates/tracing-actix-web
  • Log requests:
    • All requests: Level Info
    • Only unauthorized requests (401): Level Warn
    • Json log format
    • Length truncation of header fields
    • Metadata field
  • Prometheus metrics
  • /load-diff Load diff file
  • Cache implementation for faster access to key authorization without SHA-256 operation (LRU Cache).

Installation

  • Binary file installation on Linux via the GitLab package registry of the project:

    • 2 architectures:
      • akas-x86_64-linux-<gnu|musl>.tar.gz : x86_64 (Intel, AMD).
      • akas-aarch64-linux-<gnu|musl>.tar.gz : arm64
    • 2 C standard library with no dependencies:
      • akas-<x86_64|aarch64>-linux-gnu.tar.gz : glibc for Debian, Ubuntu, Fedora...
      • akas-<x86_64|aarch64>-linux-musl.tar.gz : musl libc for Alpine
  • With a Rust environment, running this command will globally install the akas binary:

cargo install akas

Log

The level of log is set with the RUST_LOG environment variable:

  • error - Requests are not logged.
  • warn - Only unauthorized requests (401) are logged.
  • info (default) - all requests are logged.
  • debug
  • trace
  • off

Access log in jsonl format

{
    "timestamp": "2025-05-29T22:25:56.133350Z",
    "level": "INFO",
    "fields": {
        "message": "access authorized",
        "key_hash": "92c55f4d88b1",
        "forwarded_for": "203.0.113.195",
        "original_host": "my-host.com",
        "original_uri": "/some/path",
        "metadata": "my-metadata",
        "access": "authorized"
    },
    "target": "akas"
}
{
    "timestamp": "2025-05-29T22:25:56.135564Z",
    "level": "WARN",
    "fields": {
        "message": "access unauthorized",
        "key_hash": "24328022c7341148e4d84fab687dff6bd1f7c836a73a307ceb3357a3b9bb2d9d",
        "forwarded_for": "203.0.113.195",
        "original_host": "my-host.com",
        "original_uri": "/some/path",
        "metadata": "my-metadata",
        "access": "unauthorized"
    },
    "target": "akas"
}
Value Description Max field length
timestamp Date and time in ISO 8601 format
level Log level
fields.message Message
fields.key_hash sha256 key of the user, limited to 12 characters when authorized
fields.forwarded_for Extract of x-forwarded-for header field set by nginx, if not set: - --original-length option or AKAS_ORIGINAL_LENGTH env. variable [default: 100]
fields.original_host Extract of x-original-host header field set by nginx, if not set: - --original-length option or AKAS_ORIGINAL_LENGTH env. variable [default: 100]
fields.original_uri Extract of x-original-uri header field set by nginx, if not set: - --original-length option or AKAS_ORIGINAL_LENGTH env. variable [default: 100]
fields.metadata Extract of x-akas-metadata header field set by nginx, if not set: - --metadata-length option or AKAS_METADATA_LENGTH env. variable [default: 0]
fields.access authorized, unauthorized
target Component

More details:

Tests

AKAS employs two types of tests to ensure its quality:

Development

  • Clone the source repository: git clone https://gitlab.com/op_so/projects/akas.git

  • To format and lint:

cargo fmt  # cargo fmt -- --check
cargo clippy  # Rust linter
  • To test:
cargo test  # Unit and integration tests
cargo tarpaulin --ignore-tests  # Code coverage
cargo audit  # Security audit
  • To run: cargo run

  • To build:

cargo build            # Debug binary target/debug/akas
cargo build --release  # Release binary target/release/akas

Authors

License

This program is free software: you can redistribute it and/or modify it under the terms of the MIT License (MIT). See the LICENSE for details.

Dependencies

~24–42MB
~694K SLoC